首页
水产协会
荣誉证书
会员产品
新闻资讯
最新动态
行业资讯
国内信息
国际信息
水博会
协会会员
联系我们
最新动态
行业资讯
国内信息
国际信息
Home
新闻资讯
行业资讯
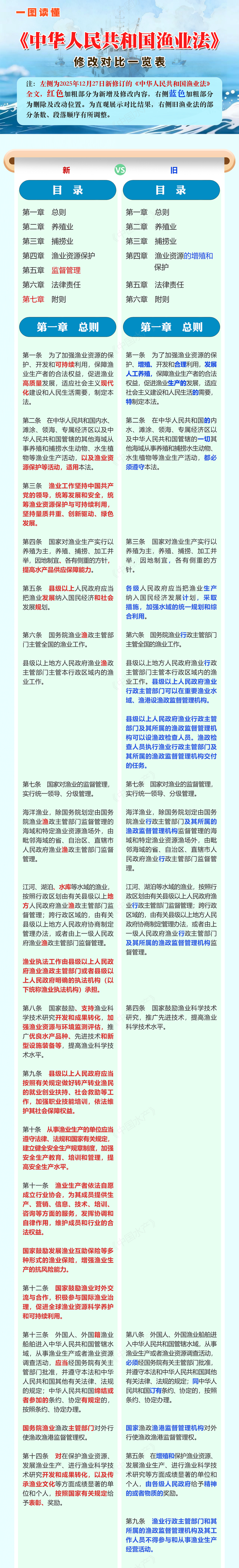
一图读懂:《中华人民共和国渔业法》修改对比一览表
发布时间:2026-03-19
阅读量:49
如有错漏,敬请指正。
来源:中国水产杂志社
编辑:颜晓昊
热点新闻
进口量暴增26%,均价跌了7%!2026年中国虾类进口市场开年现“背离”行情
2026-03-19
View More
前两月出口额飙升242%!越南罗非鱼迎来“开门红”,巴西市场贡献近半
2026-03-19
View More
中国水产生产与贸易 (2025)
2026-03-19
View More
最新动态
广东罗非鱼工厂收购价(12.19-12.25)
20241214广东脆罗非工厂收购每周报价
20230805广东脆罗非工厂收购每周报价
《经济贸易信息》(2022年第178期)
20241207湛江水产品工厂收购每周报价
20220827广东脆罗工厂收购每周报价
20240720广东罗非鱼工厂收购每周报价
20250301湛江水产品工厂收购每周报价
20220924广东脆罗非工厂收购每周报价
行业资讯
微信宣布开放外链,个人聊天开放访问;卖货更方便,更新后试试
7月厄虾进口再创新高!同比增长1.6倍!今年累计进口对虾超40万吨,厄虾占66%!
【最新报价】价格上涨,行情回暖!大板盐冻需求很大
大量白虾将涌入市场?厄虾厂商再降价,中国白虾负“重”前行…
今年前十月我国水产品累计出口金额增长10.1%
20231015对虾行情
20240324对虾行情
2022年主要贸易伙伴经贸环境动态跟踪分析(广东)
20231119对虾行情
国内信息
谈核色变?SGS推出放射性物质测试服务!
《经济贸易信息》(2022年第218期)
《经济贸易信息》(2022年第153期)
《经济贸易信息》(2022年第237期)
《经济贸易信息》(2022年第59期)
招聘公告 | 湛江水产品技术性贸易措施研究评议基地招聘公告
《经济贸易信息》(2022年第152期)
《经济贸易信息》(2022年第93期)
《经济贸易信息》(2022年第80期)
国际信息
20221117印度去头虾每周报价
20240121厄瓜多尔对虾每周报价
集装箱告急、边贸占比增加!越南巴沙鱼明年前两季度或加剧“缺货潮”!
厄瓜多尔对虾近期报价(10.4-10.10)
新年至今厄瓜多尔针对白虾行业的暴力犯罪案件增长300%!
厄瓜多尔对虾报价(2022.7.10-7.16)
20230903印度去头虾每周报价
20240225厄瓜多尔对虾每周报价
20241115印度虾每周报价
Message Inquiry
*
*
*
*
*
Submit